Що слід враховувати при проектуванні USB-плати
Apr 06, 2022
У дизайні USB2.0 USB-диференціал D+/D- працює в швидкісному режимі 480 Мбіт/ с, а системний годинник може працювати на частоті 12 МГц, 48 МГц і 60 МГц. Він відноситься до високошвидкісної конструктивної частини в апаратному дизайні. Є багато аспектів, які потребують особливої уваги. Оскільки USB-кабелі, як правило, утворюють монопольні антени, РЧ-струм повинен бути попереджений від підключення в кабель.

D+/D-: Високошвидкісний диференціальний сигнал, який легко заважає зовнішньому шуму і впливає на якість передачі сигналу.
Сигнал живлення VBUS: Пульсація джерела живлення на сигнальному штифті джерела живлення спричинить великі перешкоди сигналу передачі даних, тому його необхідно відфільтрувати. А наземний сигнал також слід фільтрувати, щоб зменшити перешкоди. Також зверніть увагу на провисання напруги при високих навантаженнях струму.
D+/D- рівна довжина управління: При роботі в швидкісному режимі або швидкості USB3.0 необхідно забезпечити електропроводку рівної довжини D+/D. D+ і D - сліди не повинні відрізнятися більш ніж на 50 мілів (1,25 мм) в довжину, щоб уникнути перекосу сигналу і запобігти впливу напруги змінного струму
Сліди D+ і D повинні бути довжиною менше 3 дюймів (75 мм). Рекомендується, щоб довжина двох слідів була не більше 1 дюйма
При маршрутизації прямий кут повинен бути зігнутий двічі при 45° або закруглений (замість прямого кута 90°)
Контроль імпедансу: D+/D- диференціальна проводка, контроль імпедансу 90Ω±10%
Немає заглушки (без опорної точки): При додаванні тестових точок або деяких пристроїв намагайтеся переконатися, що диференціальний сигнал не має опорної точки, як показано нижче:

Повна еталонна площина: D+/D-імпедансу реалізація вимагає повної еталонної площини, не може виникнути розділені опорні площини. Якщо окремі опорні площини не повинні з'являтися, конденсатори перемички потрібно підключити, як показано нижче:

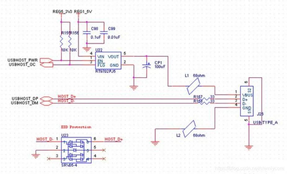
Зараз інтеграція мікросхем дуже висока, а периферійний дизайн USB_Host відносно простий, як показано нижче:

Пристрій, що обмежує струм: стандартне навантаження RT9702, USB2.0 вимагає максимального струму 500mA від VBUS, і він буде вимкнений, якщо він перевищує 500mA
Електростатичний захист: SRV05 запобігає пошкодженню статичної електрики сигналом роз'єму, розташуйте його близько до USB-інтерфейсу
Магнітні намистини L1/L2: Усуньте високочастотний шум на сигналах живлення та підвищіть продуктивність антижирування. Значення опору магнітних намистин становить від 47 до 1000 ом (на частоті сигналу 100 МГц), розміщеної близько до роз'єму
R157/R158: Відповідні резистори для запобігання перекидання сигналу, опір, як правило, знаходиться в межах 10Ω-33Ω, розміщених близько до контролера USB
CP1: Великий конденсатор гарантує, що напруга VBUS занадто сильно падає в момент підключення та відключення або при передачі великого обсягу даних, і вона розміщується близько до інтерфейсу USB.






